3月17日,广东省哲学社会科学规划领导小组办公室正式公布2026年度广东省哲学社会科学规划项目立项名单。我校共获批11项,同比增长近一倍,立项数量位居全省同类高校首位,充分彰显我校哲学社会科学研究的蓬勃活力与持续上升态势。
此次立项涵盖常规项目及岭南文化、港澳台·华侨华人及国际问题研究等专项,覆盖经济学、管理学、艺术学、国际问题研究等多个学科门类,反映出我校哲学社会科学研究布局日益优化、学科交叉融合不断深化、青年学术力量加速成长的良好局面。
近年来,学校深入实施“科研强校”战略,坚持“有组织科研”与“自由探索”双轮驱动,系统推进科研体制机制改革:一是强化顶层设计,聚焦国家重大战略和广东高质量发展需求,引导教师凝练方向、精准选题;二是完善全过程培育体系,从选题论证、团队组建到材料打磨提供全流程支持,提升申报质量;三是大力扶持青年学者,通过科研启动经费、学术沙龙、专家辅导等方式,加速青年人才成长成才;四是推动学科交叉与产教融合,鼓励围绕新质生产力、粤港澳大湾区建设、岭南文化传承等重点领域开展协同攻关。
在全校上下共同努力下,我校哲学社科科研工作呈现出“量质齐升、重点突破、梯队合理”的良好态势。此次在省级项目总量压缩的严峻形势下逆势上扬,既是广大教师潜心治学、勇于创新的成果体现,更是学校科研治理体系和支撑能力不断提升的有力证明。下一步,学校将持续优化科研生态,深化“政产学研用”协同,加快构建具有广商特色的哲学社会科学研究体系,为服务文化强省、教育强省和现代化产业体系建设贡献更多智慧与力量。

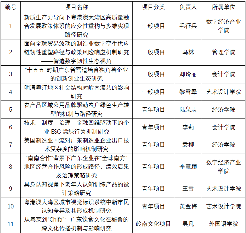
我校立项名单